学生技能大赛
当前位置: 网站首页 >> 专题专栏 >> 学生技能大赛 >> 正文
2020年全省中职学生智能财税(智能财税职业技能等级证书)技能大赛赛事规程
发布时间:2020-05-18 来源:本站原创

 

一、赛项名称

(一)赛项名称

智能财税技能大赛

(二)赛项组别:中职

(三)赛项归属产业:第三产业

(四)赛项归属专业大类:财经商贸类,120100会计

二、赛项目的

贯彻落实习近平新时代中国特色社会主义思想和党的十九大精神,以《国家职业教育改革实施方案》为指引,顺应互联网、大数据、人工智能和云计算新技术条件下对现代会计职业发展的新要求,秉承以赛促建、以赛促改、以赛促教、以赛促学,推进中职学校会计专业建设和教学改革,引导中职学生学习会计新技术和新方法,提升技能水平,培育工匠精神,引领中职学校会计专业加强产教融合、校企合作,推动会计人才培养转型升级。

三、竞赛内容

财税基础岗位职业能力竞赛模拟一家小型制造企业一个月的典型经济业务,执行《企业会计准则》和现行税法,选手在规定时间内完成发票管理、票据审核、会计核算与纳税申报三个模块的业务处理。三个模块完全独立,业务之间互不相关。其中,发票管理模块主要考核选手进行增值税普通发票和增值税专用发票的申领、开具、作废、认证四个环节的工作。票据审核模块考核选手对经济业务所涉及原始凭证的审核。会计核算与纳税申报模块考核选手对某企业一个月经济业务的日常会计核算工作(主要考核记账凭证编制),并完成增值税一般纳税人网上纳税申报、企业所得税季度网上申报等日常纳税申报工作。整套操作在仿真金税三期和会计信息化业务处理系统的竞赛平台中进行,比赛时间180分钟,系统自动评分。

四、竞赛方式

1.智能财税技能竞赛为团体赛。

2.竞赛由各地(市、州)教育行政部门通过选拔,以学校为单位组队参赛,不得跨校组队。每个学校限报2支参赛队,统一使用规定的学校代表队名称。

3.每参赛队由3名参赛选手组成,每队指导教师不超过2名。

4.参赛选手的座次通过抽签决定(抽签加密),各参赛队3名队员不能在相近或相邻的竞赛机位。

五、竞赛日程安排

微信截图_20200518105849.png


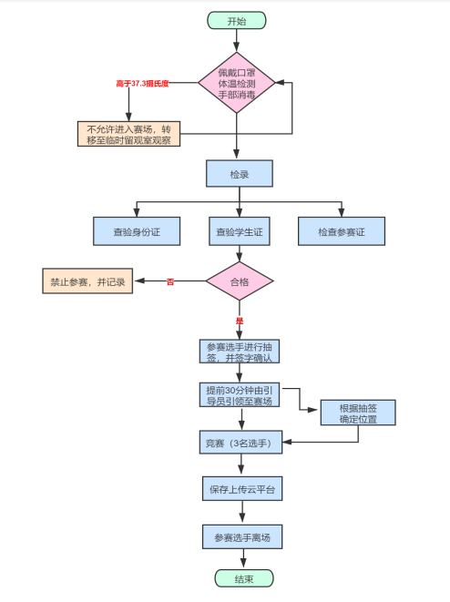
六、竞赛流程

微信截图_20200518105906.png


七、竞赛试题

本赛项竞赛试题命题工作由赛项执委会指定的命题专家组负责。赛前提供竞赛平台和样题供学生免费练习。

八、评分标准制定原则、评分方法、评分细则

参照国赛对应赛项初步方案及省赛制度的相关要求,根据申报赛项自身的特点,选定具有较强操作性的评分方法,编制评分细则。

(一)评分标准制定原则

1.本赛项评分标准制定遵循“公平、公正、公开”的原则;

2.应用竞赛平台进行机考评分,无人为因素干扰。

(二)评分方法

评分方式为机考评分。记分员负责在裁判、监督组监督下完成统分工作,统分表由记分员、裁判长、监督组成员共同签字确认。统分后,记分员负责在监督人员监督下完成汇总计分工作,汇总计分表。成绩汇总结束后,由加密裁判对汇总成绩进行还原,形成竞赛队最终成绩单。在正式公布比赛成绩之前,任何人员不得随意泄露过程评分和结果评分的评分结果。最终成绩经由裁判长、监督人员和仲裁人员签字确认后公布。

各代表队竞赛成绩为该队三名选手的全部成绩之和。比赛成绩相同,完成所用时间少的名次在前。

(三)智能财税技能岗位职业能力竞赛环节评分细则

1.分值分布与评分规则

根据参赛队在规定时间内完成工作任务的情况,系统根据正确性自动评分。

2.竞赛知识与技能范围

竞赛内容涉及的经济业务范围为全国中等职业教育会计专业教学标准和课程标准所确定的教学内容范围,具体包括:

1)货币资金:库存现金、银行存款、其他货币资金。

2)应收款项:应收票据、应收利息、应收账款、预付账款、其他应收款。

3)金融资产:交易性金融资产(不包括有争议的内容)

4)存货(实际成本计价):原材料、在途物资、周转材料、库存商品、委托加工物资、存货清查。

5)固定资产:取得固定资产、固定资产的后续计量、固定资产折旧、固定资产清查、固定资产的处置。

6)无形资产:取得无形资产(外购和自行研发)、无形产的摊销、无形资产的处置。

7)流动负债:短期借款、应付票据、应付账款、预收账款、其他应付款、应付职工薪酬(只涉及短期薪酬)、应交税费。

8)所有者权益:实收资本、资本公积、盈余公积、本年利润、利润分配。

9)成本:要素费用、辅助生产费用、制造费用、完工产品与在产品成本分配(在产品按定额成本计价法)、产品成本核算品种法。

10)收入和利润:主营业务收入和成本、其他业务收入和成本、期间费用、营业利润、营业外收入和支出、税金及附加、所得税费用(不涉及纳税调整事项)。

九、竞赛环境

(一)竞赛场地设在实训室内,场地内应设置满足15个团队的竞赛环境;每位选手使用的设施设备,规格、型号、新旧程度一致,保证竞赛的公平。

(二)竞赛场地内设置裁判席、技术支持人员专席等,便于竞赛全程裁判和技术支持等相关工作;

(三)竞赛场地内设置背景板、宣传横幅及壁挂图,营造竞赛氛围;

(四)局域网络。采用星形网络拓扑结构,安装千兆交换机。网线与电源线隐蔽铺设。采用独立网络环境,不连接INTERNET,禁止外部电脑接入。

(五)采用双路供电安全保障。采用统一的杀毒软件对服务器进行防毒保护。屏蔽竞赛现场使用的电脑USB接口。部署具有网络管理、账号管理和日志管理功能的综合监控系统。

(六)利用UPS防止现场因突然断电导致的系统数据丢失,额定功率:3KVA,后备时间:3.5小时,电池类型:输出电压:220V±5%V。

(七)设置安全通道和警戒线,确保进入赛场的大赛参观、采访、视察的人员限定在安全区域内活动,以保证大赛安全有序进行。

十、技术规范

(一)参照教育部验收通过的中等职业教育会计专业教学资源库建设的“专业标准”“课程标准”为基本范围和基本要求。

(二)竞赛以现行的财经法律、法规和财政部、国家税务总局统一出台的会计、税务政策和规范性文件为依据。

十一、建议使用的比赛器材、技术平台和场地要求

(一)竞赛使用设备、用具及软件

1.智能财税岗位职业能力竞赛环节

智能财税岗位职业能力竞赛环节在局域网环境下进行,竞赛软件采用中联智能财税技能竞赛平台,系统为B/S网络结构。该系统安装在服务器上后,选手竞赛用机可通过google浏览器访问。主要软件功能如下:

1)赛务模块。主要功能包括参赛人员信息管理、竞赛过程管理、赛题卷库管理和成绩管理。

2)答题模块。智能财税岗位职业能力竞赛答题模块包括增值税防伪开票系统、增值税专票网上认证系统、会计业务核算、电子纳税申报系统等模块,支持发票填开、专票认证、票据审核、会计核算、税费计算、增值税申报、所得税申报等多种题型。选手根据竞赛要求在本模块答题,并将答题结果提交,保存在服务器上,系统自动实时评分。

3)赛题传输模块。主要功能有命题组录入赛题等相关设置。选手按要求可自动阅览。

2.服务器数量:4台;系统配置:CPUXeon E5 2.1G以上;内存:64GB以上,硬盘:3块硬盘以上,每块容量300G以上,搭建成RAID5;网卡:千兆网卡;操作系统:两台windows Server2008 R2 64位,两台CentOS-6.6-X86_64位。

竞赛在局域网环境下进行,赛场每台位配置计算机3台,计算器3个。客户端安装Win7 64位,内存不低于8G,硬盘不低于500G

客户端网络系统:(1)采用星形网络拓扑结构,安装2台千兆核心交换机(双机模式)和6台接入交换机(48口);(2)采用独立网络环境,不连接INTERNET,禁止外部电脑接入。

(二)其他设备

1.技术服务设备:赛场配置服务器及网络设备,为赛项提供网络平台技术支持。

(三)场地要求

1.竞赛场地设在yl88858cc永利官网。

2.有独立使用的计算机设施,每个队员一台电脑,保证各个队员在竞赛时的独立性,不受外界干扰。满足多队同时比赛。竞赛场地使用前彻底消毒,采光、通风良好。

3.使用的设施设备、性能、规格、型号一致,保证竞赛的公平。

4.竞赛场地内设置背景板、宣传横幅等,营造竞赛氛围。

5.局域网络。采用星形网络拓扑结构,安装千兆交换机。网线与电源线隐蔽铺设。采用独立网络环境,不连接INTERNET,禁止外部电脑接入。

6.采用双路供电安全保障。采用统一的杀毒软件对服务器进行防毒保护。屏蔽竞赛现场使用的电脑USB接口。

7.利用UPS防止现场因突然断电导致的系统数据丢失,额定功率:3KVA,后备时间:3.5小时,电池类型:输出电压:220V±5%V

8.设置安全通道和警戒线,确保进入赛场的大赛参观、采访、视察的人员限定在安全区域内活动,以保证大赛安全有序进行。

十二、成绩评定

(一)智能财税技能竞赛岗位职业能力竞赛环节分值分布

根据参赛队在规定时间内完成工作任务的情况,系统根据正确性自动评分。

微信截图_20200518110009.png

(二)成绩评定

1.裁判员选聘:按照《专家和裁判工作管理办法》建立技能大赛赛项裁判库,由技能大赛执委会在赛项裁判库中抽定赛项裁判人员。裁判长由赛项执委会向大赛执委会推荐,由大赛执委会聘任。

2.裁判员人数:大赛设裁判长1名,裁判员4名。

3.智能财税技能竞赛由竞赛平台自动评分,单人总分为100分,小组三人总分为300分。

4.竞赛成绩复核无误后,经裁判长、监督组签字后进行公示。公示时间为2小时。成绩公示无异议后,由仲裁长和监督员在成绩单上签字,并在比赛场地公布竞赛成绩。

5.各代表队竞赛成绩为该队三名选手的个人成绩之和,总分满分为300分。比赛总成绩相同,以该团队选手完成所用时间少的名次在前。

十三、奖项设置

(一)学生组智能财税技能竞赛

赛项设团体奖。以参赛队总数为基数,分设一、二、三等奖,获奖比例分别为15%25%35%(四舍五入的形式取整); 

获得一等奖的参赛队指导教师由组委会颁发优秀指导教师证书。

十四、申诉与仲裁

(一)申诉

 1.参赛队对不符合比赛规定的设备、工具、软件,有失公正的评判、 奖励,以及对工作人员的违规行为等可提出申诉。

 2.申诉应在比赛结束后1小时内提出,超时不予受理。申诉时,应按照规定的程序由参赛队领队向相应赛项仲裁工作组递交书面申诉报告。报告应对申诉事件的现象、发生的时间、涉及到的人员、申诉依据与理由等进行充分、实事求是的叙述。事实依据不充分、仅凭主观臆断的申诉不予受理。申诉报告须有申诉的参赛选手、领队签名。

(二)仲裁

赛项设仲裁工作组,赛项仲裁工作组接受由代表队领队提出的对裁判结果的申诉。赛项仲裁工作组在接到申诉后的2小时内组织复议,并及时反馈复议结果。

十五、安全保障

赛事安全是技能竞赛一切工作顺利开展的先决条件,是赛事筹备和运行工作必须考虑的核心问题。赛项执委会应采取切实有效措施保证大赛期间参赛选手、指导教师、裁判员、工作人员及观众的人身和财产安全。

(一)比赛环境

执委会须在赛前组织专人对比赛现场、住宿场所和交通保障进行考察,并对安全工作提出明确要求。赛场的布置,赛场内的器材、设备,应符合国家有关安全规定。赛前对赛场仿真模拟测试,以发现可能出现的问题。承办单位赛前须按照执委会要求排除安全隐患。

赛场周围要设立警戒线,防止无关人员进入发生意外事件。比赛现场内应参照相关职业岗位的要求为选手提供必要的劳动保护。在具有危险性的操作环节,裁判员要严防选手出现错误操作。

承办单位应提供保证应急预案实施的条件。对于比赛内容涉及高空作业、可能有坠物、大用电量、易发生火灾等情况的赛项,必须明确制度和预案,并配备急救人员与设施。

执委会须会同承办单位制定开放赛场和体验区的人员疏导方案。赛场环境中存在人员密集、车流人流交错的区域,除了设置齐全的指示标志外,须增加引导人员,并开辟备用通道。

大赛期间,承办单位须在赛场管理的关键岗位,增加力量,建立安全管理日志。

参赛选手进入赛位、赛事裁判工作人员进入工作场所,严禁携带通讯、照相摄录设备,禁止携带记录用具。如确有需要,由赛场统一配置、统一管理。赛项可根据需要配置安检设备对进入赛场重要部位的人员进行安检。

(二)生活条件

比赛期间,原则上由执委会统一安排参赛选手和指导教师食宿。承办单位须尊重少数民族的信仰及文化,根据国家相关的民族政策,安排好少数民族选手和教师的饮食起居。

比赛期间安排的住宿地应具有宾馆/住宿经营许可资质。

大赛期间有组织的参观和观摩活动的交通安全由执委会负责。

各赛项的安全管理,除了可以采取必要的安全隔离措施外,应严格遵守国家相关法律法规,保护个人隐私和人身自由。

(三)组队责任

1.各学校组织代表队时,须安排为参赛选手购买大赛期间的人身意外伤害保险。

2.各学校代表队组成后,须制定相关管理制度,并对所有选手、指导教师进行安全教育。

3.各参赛队伍须加强对参与比赛人员的安全管理,实现与赛场安全管理的对接。

(四)应急处理

比赛期间发生意外事故,发现者应第一时间报告执委会,同时采取措施避免事态扩大。执委会应立即启动预案予以解决并报告组委会。赛项出现重大安全问题可以停赛,是否停赛由执委会决定。事后,执委会应向组委会报告详细情况。

(五)处罚措施

1.因参赛队伍原因造成重大安全事故的,取消其获奖资格。

2.参赛队伍有发生重大安全事故隐患,经赛场工作人员提示、警告无效的,可取消其继续比赛的资格。

3.赛事工作人员违规的,按照相应的制度追究责任。情节恶劣并造成重大安全事故的,由司法机关追究相应法律责任。

十六、竞赛须知

(一)参赛队须知

1.参赛队名称统一使用学校代表队名称

2.参赛队按照组委会要求完成,通过专用竞赛报名方式完成报名工作。参赛选手和指导教师报名获得确认后不得随意更换。大赛执行委员会办公室负责参赛选手最终的资格审查,经审查发现弄虚作假者,将取消该队参赛资格。

3.各参赛队在指定地点抽取参赛组号、座位号,参赛队领队需在抽签时出示参赛证件,抽取组号、座位号之后经记录核实确认无误,在指定栏内签字。

4.各参赛队要注意饮食卫生,要保证参赛选手的安全,以防食物中毒、交通意外和其他意外事故的发生。

(二)指导教师须知

1.各参赛队指导教师要本着公平竞争的原则对学生进行辅导,不得赛前私下与大赛执委会工作组命题专家接触。

2.比赛过程中不得擅自到赛场内或者赛场门口走动,以免影响选手正常比赛。

(三)参赛选手须知

1.参赛选手必须佩带由大赛组委会统一制作的证件进入比赛区域,服从工作人员指令,到指定地点等候安排,未经允许,不得擅自离开,四处走动。

2.各参赛选手持本人身份证、学生证、参赛证、保险单、健康绿码检录入场。

3.比赛过程中选手严格坚守自己的岗位,不得换岗,如有串岗,一经发现,取消团体成绩。比赛过程中如有问题举手示意现场工作人员。

4.比赛结束后,参赛选手不得将草稿纸和非自带工具带出赛场,离场后不得在赛场附近逗留和大声喧哗。

5.注意保持赛场内的环境卫生。

(四)工作人员须知

1.工作人员要服从赛项组委会统一指挥,佩带工作人员标示,认真履行职责,做好竞赛服务工作。

2.工作人员要准时上岗,不得擅自离岗,认真履行职责,保证竞赛顺利进行。

如遇突发事件,需及时向裁判员报告,做好疏导工作,避免重大事故发生。

竞赛期间,工作人员不得干涉及处理工作职责以外的事情,不得利用工作之便弄虚作假、徇私舞弊,如有上述情况或者因工作不负责任导致比赛无法顺利进行,由赛项组委会按照情节轻重,给予通报批评或停止工作,并通知其所在单位做出相应处理。

十七、竞赛试题命题指南                      

竞赛试题命题以现行的财税法律、法规和财政部、国家税务总局统一出台的会计、法规、制度和规范性文件为依据。(详见下表所列,未列尽的制度文件、规范标准以及最新修订,以截止2019年4月30日国家发布的为准)

(一)财税制度文件汇总表

微信截图_20200518110051.png

(二)样题

参赛学校可通过如下网址登录系统进行样题训练。

网址:http://47.110.136.122:8081/FTES/

 

【责任编辑:】