yl88858cc永利官网
首页
实训信息中心概况
中心简介
组织机构
实训概貌
党务工作
基本情况
党员活动
特色实训
录播教室
VR实训室
PVUE考试中心
工作动态
机构公告
规章制度
相关下载
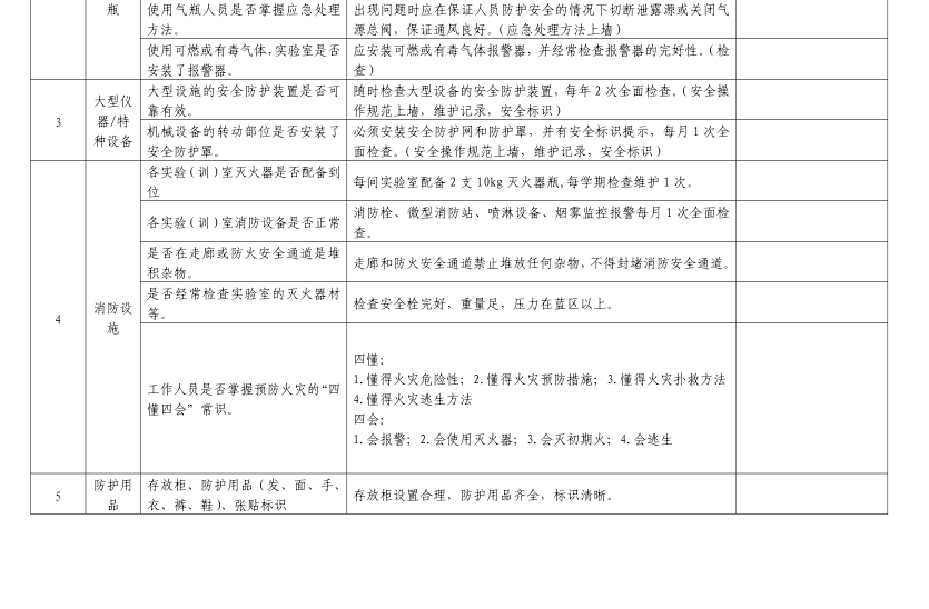
实验室安全工作动态
实验室安全制度建设
实验室安全工作检查
当前位置:
首页
>>
实验室安全制度建设
>> 正文
实验室安全制度建设
关于印发《甘肃财贸职业学实验室安全分级分类管理检查工作制度》的通知
发布日期:2024-06-19 浏览次数: