yl88858cc永利官网实验室安全整改总结报告
一、隐患整改工作整体情况
根据《甘肃省教育厅关于组织开展 2023 年度高等学校实验室安全检查回头看的通知》要求,我院党委高度重视,认真贯彻落实,逐项进行比对检查。学校实训(验)室安全工作小组开展专项安全检查扎实整改工作,结合实际制定了安全检查与专项整治实施方案,依据通知要求认真组织开展安全隐患排查整改工作,全面落实实验室安全责任体系和各项安全管理制度。在上级主管部门的认真指导下,顺利完成了实验室安全专项检查回头看工作预定的各项任务目标。
(一)机构健全责任到位
学院高度重视实验室安全工作,成立了由学院主要领导为组长、相关部门负责人以及实验室安全管理人员为成员的学院实训(验)室安全工作小组,确立了分级管理安全责任体系。 将实验室安全管理纳入工作的重要日程,安全管理工作步入常态化、制度化、规范化轨道管理。通过开展实验室安全专项检查工作,进一步落实了学校实验室安全管理工作责任,完善安全工作体系,健全各项规章制度,全面深入排查安全隐患,堵塞安全漏洞,落实安全措施,完善安全事故应急预案,防止实验室安全事故的发生。
(二)组织工作安排有序
为使安全整改工作落到实处,学院实验室安全工作领导小组第一时间召开实验室安全工作专题工作会议,梳理问题整改落实效果,确定责任主体,明确各主体任务职责,指导完成实验室安全专项检查回头看工作,确保我院实训(验)室教学工作安全有序开展。
(三)采取措施规范有序
本次自查工作由实验室安全工作领导小组办公室(实训中心)牵头,以各实验室负责人为主对各学院所属实验室进行了包括实验室环境、安全设施、水电安全、仪器设备安全、安全教育、制度建设运行情况等内容的全面排查。相关部门、二级学院积极配合,逐一开展现场检查,核实问题,建立隐患问题整改台账,制定整改措施,落实整改责任,实时管控、按期整改。坚持 “静态整改、动态反复”的工作原则,确保实验室安全,整改工作取得良好的效果。
(四)整改回头落实有效
针对工作检查组所反馈的14项问题,2023年11月前,已完成整改12项,1项整改随着实验室安全年度工作计划完成75%,其余1项因涉及场地硬件设施改造,整改工作正在进行中,预计于2024年6月完成。
二、自查发现隐患整改完成情况
(一)持续强化安全管理理论学习常态化
根据实验室安全常态化管理工作要求,学院召集相关二级学院教师和实验室管理员认真组织学习《甘肃省教育厅关于组织开展2023年高等学校实验室安全检查工作的通知》《甘肃省教育厅转发教育部<高等学校实验室安全规范>的通知》等文件精神,深入学习、贯彻各级高等学校实验室安全管理条例,建立健全实验室各项安全管理制度,把安全紧密融入在日常的教学、科研活动中,要求全体教师和管理员坚持“安全第一、预防为主”原则,树立“隐患险于明大,防范胜于救灾,责任重于泰山”的安全意识,对实验室各类突发事件做出及时响应和处理,第一时间有效地控制事态发展,尽可能地减少伴随的灾害损失和伤害,将发生事故造成的灾害降低到最低限度,不断提高处置实验室安全事故的能力和水平。
(二)持续强化安全自查自纠工作常态化
落实实验室岗位安全责任制,将安全管理责任落实到个人。有针对性地调整人员的配置,落实人员责任,对相关实验室负责人进行谈话,明确整改内容和整改时间节点。学院分别于4月、6月、10月组织了实验室安全自查自纠专项行动,对自查自纠过程中查出的隐患问题,及时规范地完成了整改,对2项未彻底完成整改的问题专人负责,限期整改。
(三)持续强化全员安全问题处置演练常态化
我院为确保实验室安全正常运行,应对可能发生的重大事故,迅速、有效降低和控制安全事故的危害,最大程度减少财产损失,保障师生员工人身安全,维持实验室正常运转,认真做好应对各类安全问题突发事件的应急处理预案。我院定期组织实验室管理人员集中学习,开展相关应急预案演练,让实验室管理人员了解所在岗位的具体操作、处理程序,增强安全应急救援常识及技能,最大限度地降低损失。同时,汇同保卫处等部门对师生开展了安全培训和夏季、冬季安全使用消防设备预警及演练。
下一步,学院将持续细化实验、实训室安全隐患问题清单,整体统筹安全整改管理工作责任制,对于使用到期的实验室按规定及时更新。同时,把实验室安全教育培训、安全宣传纳入到日常工作中,利用网络等多种手段进行安全知识宣传和培训,并加大对实验室工作人员的考核。
三、现场检查发现隐患整改完成情况
已整改落实问题
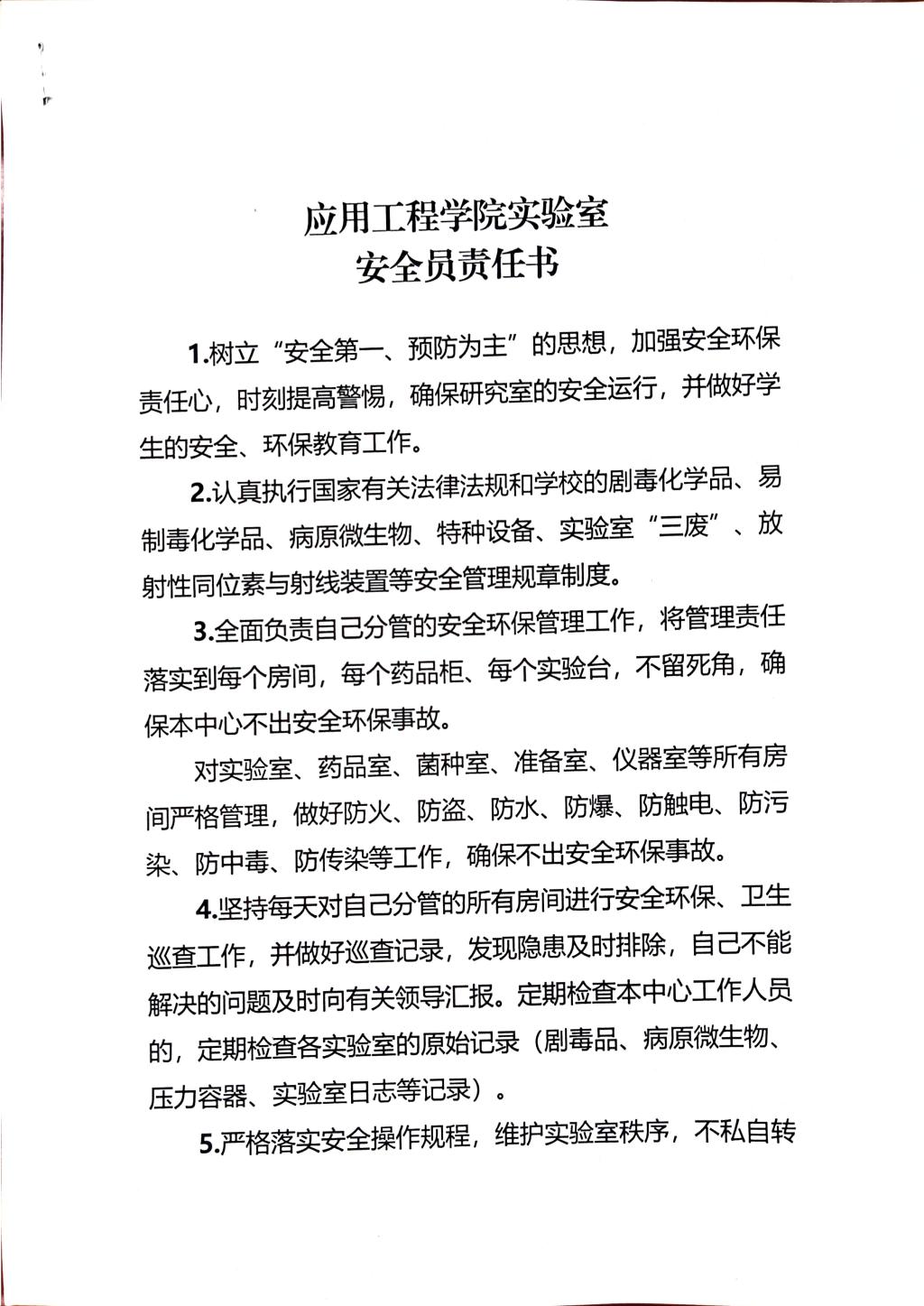
问题1:1.2.2 (7)院系签订责任书到实验房间安全责任人不规范。
原因分析: 安全意识不够,三级责任体系落实不到位。
采取措施:根据实验室安全现场检查中专家提出的意见,二级学院修订责任书并重新签订。(见附件1)
整改情况:已完成整改。
问题2:1.6.2 (17)学校未设立实验室安全检查队伍。
原因分析: 学习理解不到位,工作职能责任体系落实不到位。
采取措施:实训信息中心修订了《实验室安全检查制度》,进一步明确了实验室安全检查队伍成员。(见附件2)
整改情况:已完成整改。
问题3:2.1.1(21)院系未全部有正式发文的实验室安全管理制度。
原因分析: 三级责任体系工作细节不到位。
采取措施:根据实验室安全现场检查中专家提出的意见,二级学院对实验室安全管理制度等正式发文全部编制发文号。
整改情况:已完成整改。


问题4:3.1.4(28)无组织实验室安全考试,未发放合格证书或保留记录。
原因分析:管理不严,工作台账资料整理不够。
采取措施:学校按照计划有组织实验室安全考试,并留有成绩册。
整改情况:已完成整改。
问题5:4.3.1(35)未对实验项目进行安全风险评估。
原因分析: 管理不严,工作台账资料整理不够。
采取措施:二级学院针对实验室项目做出安全风险评估,已整改到位。
整改情况:已完成整改。

问题7:6.1.1(47)实验室门口安全信息牌信息标注不准确。
原因分析: 工作不够细致,安全意识不足。
采取措施:应用工程学院2间实验室门口安全信息牌其中1项有误。
整改情况:已完成整改。
问题8:7.4.1(88)重点场所未安装门禁监控。
原因分析: 对实验室安全知识学习理解不到位,未设计。
采取措施:应用工程学院已按照实验室布局,每间实验室、药品室等房间已安装2个监控摄像头,并接入学院安防监控系统。
整改情况:已整改到位。
问题9:9.2.1(119)未见到危险化学品采购、审批相关的材料。
原因分析: 安全意识不够,工作不到位。
采取措施:已联系兰州新区公安局禁毒办,办理相关购置报备手续,于7月15日前整改到位。
整改情况:已完成整改。
问题10:9.2.2(120)剧毒品、易制爆品、易制毒品、爆炸品的购买程序不规范(未完成相关手续的办理)。
原因分析: 安全意识不够,工作不到位。
采取措施:已联系兰州新区公安局禁毒办,办理相关购置报备手续,于7月15日前整改到位。
整改情况:已完成整改。

问题11:9.3.1 危险化学品动态台账不够规范,危险化学品安全技术说明书(SDS)或安全周知卡在使用场所未显示。
原因分析: 安全意识不够。
采取措施:应用工程学院规范了化危险化学品动态台账,危险化学品安全技术说明书(SDS)或安全周知卡在药品室张贴,已整改到位。
整改情况:已完成整改。


问题12:9.6.1 (153)无从合格供应商处采购实验气体材料,无气体(气瓶)台账,无供应商提供的气瓶定期检验合格标识,无确认“满、使用中、空瓶”三种状态的标识牌。
原因分析: 管理不严,工作不到位。
采取措施:应用工程学院已补充气体使用台账,制作“满、使用中、空瓶”三种状态的标识牌,并使用,已整改到位。
整改情况:已完成整改。

问题14:13.4.3 (293) 加热设备放置不够合理,周围散热空间小,且有其他加热设施。周边缺少操作规程和警示标志。
原因分析: 安全意识不够,工作不到位。
采取措施:应用工程学院烘焙实训室已改造暖气管线,并张贴安全警示标牌,整改到位。
整改情况:已完成整改。
四、未能完成整改的隐患情况及整改计划
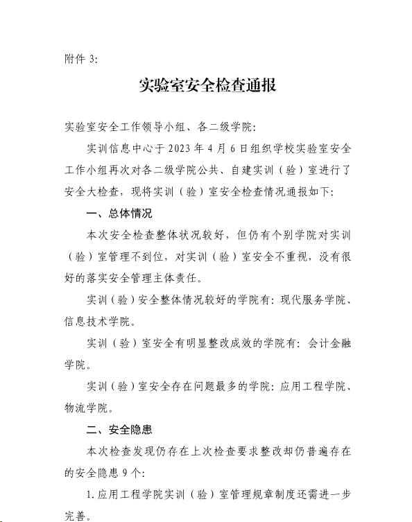
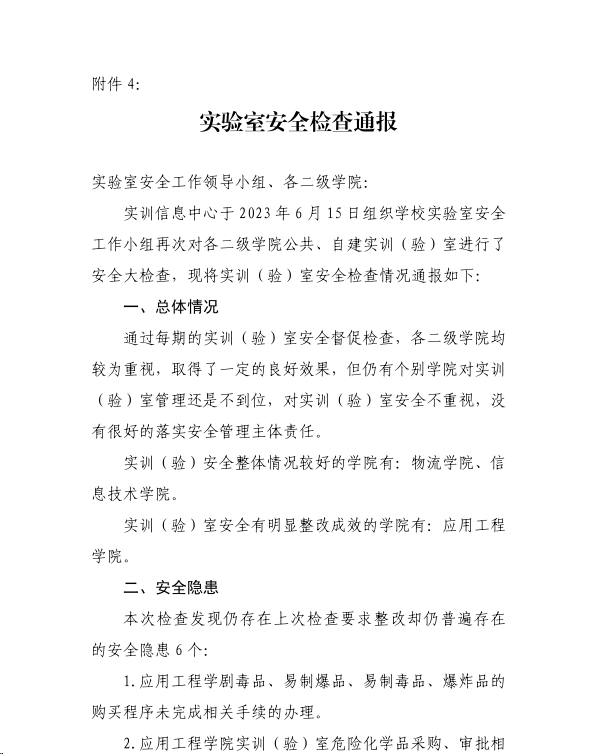
问题6:5.2.1(40)学校层面检查每年不足于4次。
原因分析: 年度工作计划待完成。
采取措施:学院层面分别已于今年4月6日、6月15日、10月9日组织开展了实验室安全检查,并针对检查中发现的问题隐患组织进行整改。计划在下半年10月和12月继续开展两次实验室安全大检查。(见附件3、附件4、附件5)
整改情况:于12月完成整改。
问题13:9.7.3(175)学校废弃物贮存站、存储装置不符合GB/T 41962《实验室废弃物存储装置技术规范》的要求。
原因分析: 安全意识不够,且进行化学实验所在的实验楼设计不合理。
采取措施:应用工程学院实验室改造项目已申请立项,项目包含建设独立危化品废弃物储存站,整体项目完工时间暂未确定。(整改计划见附件6)
整改情况:预计于2024年第二季度完成。
为杜绝实验室安全事故尤其是重特大事故发生,营造安全和谐的教学、科研环境,yl88858cc永利官网将进一步提高政治站位,强化安全红线意识,深刻认识实验室安全工作的重要性。全面落实实验室安全责任体系,完善实验室分级分类和危险源管控分级管理体系,以排查和整改安全隐患为抓手,以防范遏制各类安全事故为目标,牢牢掌握防范实验室安全风险的主动权。
特此报告。
单位名称(公章):yl88858cc永利官网
报送时间:2023年11月6日
附件1























